Khandesh College Education Society's
Dr. APJ Abdul Kalam Skill Development Centre
C/O KCES' College of Engineering and Management
  Behind DIC, Off NH-6, Next to IMR Campus, Jalgaon - 425001
Follow us On

SPOTLIGHT

Admissions open for Academic Year 2022-23 Admissions open for Online German Language Course

Standard Operating Procedures for Training - DKSDC

Preamble

Inspired by the VISION 2020 of Late President of India and the Missile Man, Dr. A.P.J.Abdul Kalam, Khandesh College Education Society (KCES), Jalgaon, promoted Dr. APJ Abdul Kalam Skill Development Centre (DKSDC) at Jalgaon, through College of Engineering & IT.

DKSDC is committed to offer quality training, which will instil industry required skills, amongst youth. The spectrum covers skills for school dropouts, e.g. welder, fitter, etc.; Skills for ITI/ Diploma students such as instrument mechanic, etc.; Skills for Engineers such as Power Distribution Management, etc.

DKSDC has a talent pool of trainers to offer world class training to the students, which is supported by state of the art training infrastructure. It also has captive placement cell to address need of industry for quality workforce. This cell maps candidates to the industry through campus interviews.

Apart from being reputed for quality of training; DKSDC also intends to focus on innovations by young minds. It is in a process of setting up incubation facility for innovation through industry renowned mentors. It firmly believes that in times to come India will be “Start Up Capital” of world. It will also encourage publications and research activity

Vision

Follow the VISION-2020 of Dr. APJ Abdul Kalam for Sustainable & incremental skill based livelihood opportunities for every underprivileged youth of Khandesh Region, by inculcating corporate skills demanded by industries & businesses

Mission

Skill 20000 youths from Khandesh Region in next ten years & map livelihood opportunities to them through wage linked industrial livelihoods or inculcating entrepreneurial sprits among them to grab self employment livelihoods.

Standard Operating Procedures for Training - DKSDC

Purpose of SOP

In order to streamline activities of DKSDC in sync with Vision & Mission of KCES and systematic conduct of various aspects of value chain, it was imperative to lay out a set of guiding principles/directions, as “Standard Operating Procedure” (SOP) for standardization of its functioning. In this direction, DKSDC undertook the measures required for evolving “Standard Operating Procedure” so as to achieve the quality and excellence in the conduct of training programmes. This will keep updating with changes in dynamics of industry & benchmarks.

SCOPE OF SOP

This SOP covers entire value chain of a skill training program, right from skill gap analysis to placement of candidates. The focus of SOP being uniform & objective processes to result in world class skilling programs.

Part 1

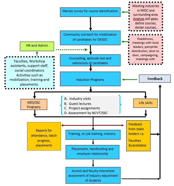
In the beginning a process flow diagram of general process outline is given to understand the various functions and the order in which these functions have to be performed.

Part 2

Identification of courses to be introduced and out reach activities for the same

These are described in blue boxes and comprise of four stages:

  • Focus group strategy to identify courses to be introduced.
  • Market survey for demand identification.
  • Road shows for mobilization of candidates.
  • Counselling, Aptitude Test and Admission.

Part 3

Academics
These are described in blue boxes and comprises of two stages:

  • 1. Induction.
  • 2. Skill training in various trades from following industry sectors :
  • • Engineering • Chemical • Automobile • Construction • Electrical
  • 3. Life Skill training
  • 4. Revision & feedback
  • 5. Industry visits

Part 4

Assessment

Examination, Results and Certificate

Part 5

Control Mechanism

This is a tabular representation of check activities so that in a glance achievements may be measured

Chat